您现在所在的位置 : 首页 > 政务公开 > 通知公告
分享到:
索引号: 4300000001/2025-01290 分类:  
发文机关: 东安县市场监督管理局 发文日期: 2025-12-31
名称: 东安县市场监督管理局关于东安县紫溪龙氏药店(经营者:蔡小兰)的行政处罚决定履行催告书
文号 :    
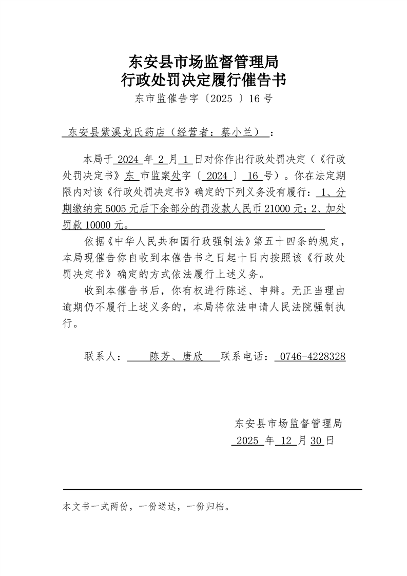
东安县市场监督管理局关于东安县紫溪龙氏药店(经营者:蔡小兰)的行政处罚决定履行催告书
  • 2025-12-31 15:00
  • 来源: 东安县市场监督管理局
  • 【字体:   

扫一扫在手机打开当前页
Document
友情链接

主办:东安县人民政府办公室  承办:东安县数据局(东安县行政审批服务局)
地址:东安县车站路133号  邮编:425900   网站地图
联系我们:0746-4239377(仅受理网站建设维护相关事宜)
电子邮箱: dadzzw@163.com  湘ICP备16008386号
湘公网安备43112202000005号  网站标识码:4311220001

  • 监督一点通
  • 三湘e监督
  • 湖南省政府网